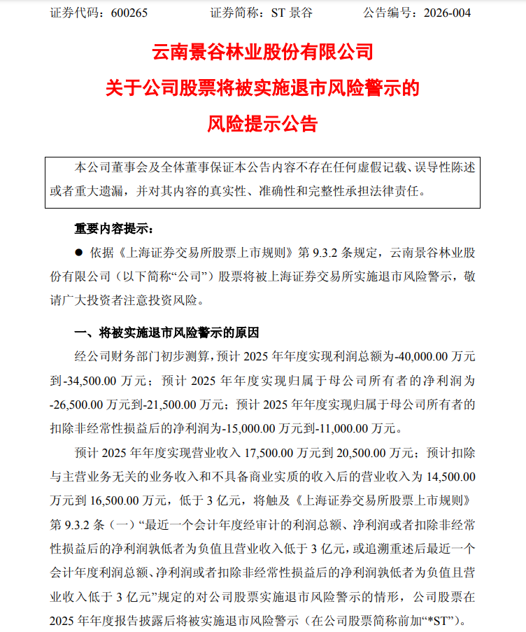
ST景谷(600265)1月26日晚公告,经公司财务部门初步测算,预计2025年年度实现利润总额为-4亿元到-3.45亿元;预计2025年年度实现归属于母公司所有者的净利润为-2.65亿元到-2.15亿元;预计2025年年度实现归属于母公司所有者的扣除非经常性损益后的净利润为-1.5亿元到-1.1亿元。
ST景谷2024年年度实现利润总额-9551.23万元,归属于母公司所有者的净利润-7287.20万元,归属于母公司所有者的扣除非经常性损益的净利润-1.45亿元。公司2024年年度营业收入4.47亿元,扣除与主营业务无关的业务收入和不具备商业实质的收入后的营业收入4.44亿元。
ST景谷预计,公司2025年年度实现营业收入1.75亿元到2.05亿元,预计扣除与主营业务无关的业务收入和不具备商业实质的收入后的营业收入为1.45亿元到1.65亿元,低于3亿元。根据《上海证券交易所股票上市规则》第9.3.2 条第(一)项规定,公司股票在2025年年度报告披露后将被实施退市风险警示(在公司股票简称前加“*ST”)。
2025年12月初,ST景谷披露,汇银木业因民间借贷涉及财产保全及诉讼事项累计32项(其中2项已撤诉),累计涉案本金超2.1亿元。2026年1月6日,ST景谷公告,沧州银行以金融借款合同纠纷起诉汇银木业等,涉案1.48亿元,该行还要求ST景谷承担连带清偿责任。对此,ST景谷表示“公司未就汇银木业上述贷款向沧州银行出具任何具有法律效力的担保文件,亦未以任何形式为其上述贷款提供担保,公司依法不承担任何担保或赔偿责任。”
发表评论 取消回复