时隔六年,高瓴资本旗下基金珠海明骏首次宣布减持格力电器。

公告同时强调,本次减持计划不会导致公司控制权发生变更,也不会对公司股权分布的上市条件及持续经营能力产生重大影响。根据相关规定,通过大宗交易受让本次减持股份的投资者,需在受让后6个月内不得减持。
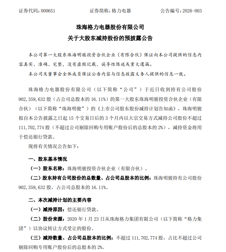
截至2月25日收盘,格力电器报38.49元,总市值超2100亿元。按照最新市值计算,本次减持的金额约为43亿元。
珠海明骏和格力电器的渊源,要追溯到2019年的格力混改。
2019年12月3日,格力电器公告称,珠海明骏以46.17元/股的价格接受格力集团转让的9.02亿股格力电器股份,合计转让价款为416.62亿元。而珠海明骏的资金来源于自有资金及自筹资金两部分,比例约为1:1。其中自有资金由珠海明骏的五名合伙人认缴,共218.50亿元,自筹资金则来源于银行贷款。珠海明骏自此成为格力电器第一大股东。
当时珠海明骏表示,为保护债权人利益,承诺在上市公司涉及分红的股东大会中积极行使股东投票权或促使其提名的董事在董事会上行使投票权,以尽力促使上市公司每年净利润分红比例不低于50%。
近年珠海明骏一直稳坐第一大股东位置,从未进行过减持。
有市场分析,珠海明骏质押的格力电器股权将在今年12月到期,加上珠海明骏作为高瓴资本旗下的基金,存续期也与贷款到期的时间吻合,因此此次减持用于还贷需求,是情理之中的安排。
数据显示,珠海明骏受让之时,即2019年,格力电器营收为1981.53亿元,归母净利润为246.97亿元。
2024年,格力电器营业收入为1900.38亿元,归母净利润为321.85亿元。
2025年前三季度,格力电器营业收入1371.8亿元,同比下降6.5%;归母净利润214.61亿元,同比下降2.27%。
发表评论 取消回复