近日,网络上流传一则关于贵州茅台上调出厂价的消息,称“茅台宣布调整53度飞天茅台出厂价,从1169元/瓶上调至1299元/瓶,单瓶上涨130元,涨幅约11%。2026年2月24日起开始执行。与此同时,官方建议零售价1499元/瓶保持不变”。
对此,媒体向贵州茅台求证后获悉,该消息纯属谣言。一位业内人士表示,对于上市酒企而言,调整核心产品出厂价格属于“重大事项”,必须通过正式公告对外披露。截至目前,贵州茅台并无相关公告发布。

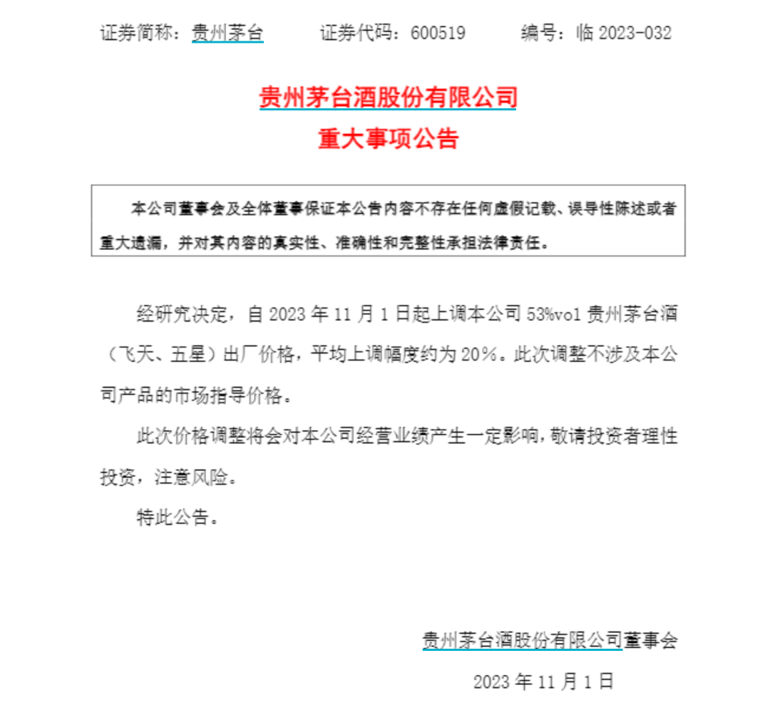
根据公开信息,茅台最近一次出厂价调整是在2023年11月1日,将53%vol飞天茅台出厂价从969元/瓶上调至1169元/瓶,涨幅约20%,但市场指导价保持1499元/瓶不变。

来源:中国经济网微信综合上海证券报微信、中国基金报微信

监制:齐平      审核:万政
编辑:马丹      校对:张尤佳(见习)

点赞(0)

评论列表 共有 0 条评论

暂无评论
立即
投稿
发表
评论
返回
顶部