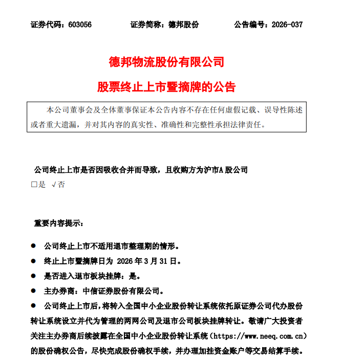
德邦股份3月25日晚间公告,上交所同意公司按照相关规定主动撤回公司股票在该所交易,同时决定终止公司股票上市。

根据相关规定,德邦股份股票不进入退市整理期交易,公司股票将于3月31日终止上市暨摘牌。
德邦股份是2026年A股首家披露拟主动终止上市方案的公司。公司股票自1月21日开市起停牌。Wind数据显示,截至1月20日收盘,公司股价报18.85元/股,市值为191亿元。

股票不进入退市整理期交易

公告称,根据《上海证券交易所股票上市规则》第9.7.11条规定,主动终止上市公司股票不进入退市整理期交易,上海证券交易所在公告公司股票终止上市决定之日后5个交易日内对其予以摘牌,公司股票终止上市。因此,公司股票不进入退市整理期交易。
德邦股份表示,公司终止上市后,将转入全国中小企业股份转让系统依托原证券公司代办股份转让系统设立并代为管理的两网公司及退市公司板块挂牌转让。
1月13日晚,德邦股份发布公告称,根据相关法律、法规及规范性文件的规定,经公司间接控股股东京东卓风提议,并经公司董事会审议通过,公司拟以股东会决议方式主动撤回A股股票在上海证券交易所的上市交易,并在取得上海证券交易所终止上市决定后申请在全国中小企业股份转让系统退市板块继续交易。对于终止上市的原因,公司表示,系为了更好地顺应物流行业的发展趋势,更为高效、有力地统筹协调与整合京东物流体系内的物流资源,亦考虑积极践行公司间接控股股东京东卓风于收购德邦股份时作出的关于同业竞争的承诺。
德邦股份3月4日晚公告称,公司于3月4日收到上海证券交易所《关于受理德邦物流股份有限公司股票主动终止上市申请的通知》,上交所决定受理公司关于股票主动终止上市的申请。根据相关工作安排,现金选择权申报阶段已经结束。在申报期间,有效申报的股份数量约为1.97亿股。
截至公告日,申报现金选择权的股份已过户至现金选择权提供方京东物流运输有限公司的证券账户中。公司股票已自1月21日开市起停牌,将直至上交所在公告公司股票终止上市决定之日后5个交易日内对公司股票予以摘牌。

 

预计2025年业绩亏损

德邦股份预计2025年实现归属于母公司所有者的净利润为-5.39亿元至-4.39亿元。公司业绩预计亏损主要受外部环境及内部经营策略调整双重影响。
德邦股份表示,外部环境方面,上游制造业、商贸企业等客户对物流成本控制诉求增强,行业整体面临较大的价格下行压力。
德邦股份表示,报告期内,受市场竞争及资源投入影响,公司经营业绩面临阶段性压力。但随着公司各项降本增效举措的稳步推进,客户体验指标持续优化,有利于未来长期可持续发展。
来源:中国证券报微信

监制:陈学慧      审核:万政
编辑:王俊杰      校对:刘莉

点赞(0)

评论列表 共有 0 条评论

暂无评论
立即
投稿
发表
评论
返回
顶部